首页
>
交易信息
>
工程建设
>
项目招标计划
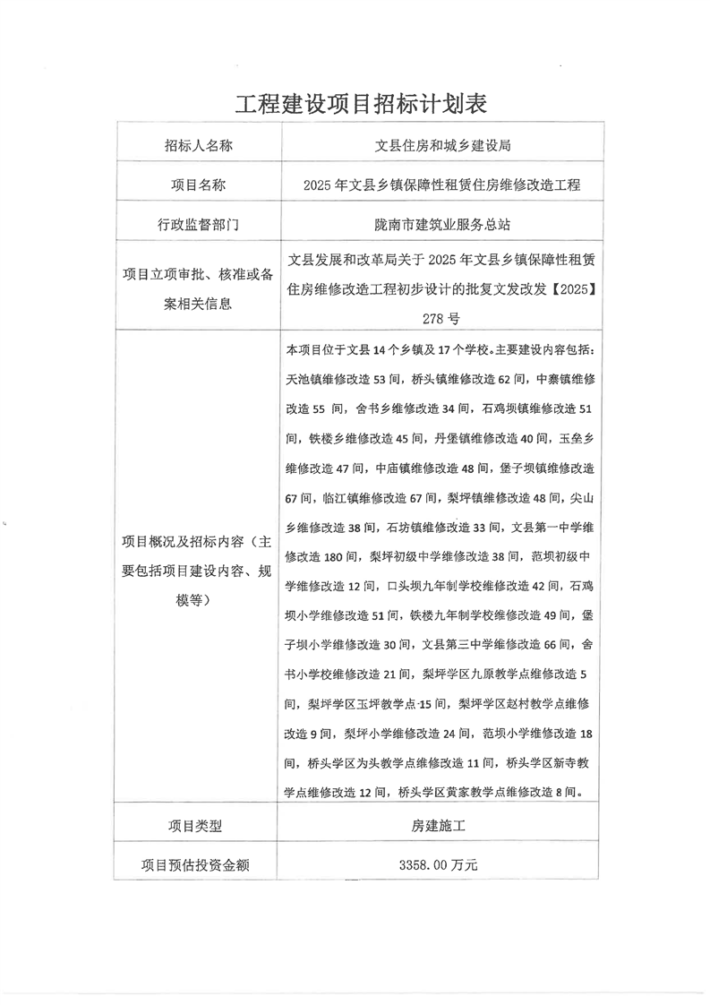
2025年文县乡镇保障性租赁住房维修改造工程
【信息时间:2025-12-08 15:55 阅读次数:
】【
关闭
】
附件:
计划表.pdf