首页
>
交易信息
>
工程建设
>
项目招标计划
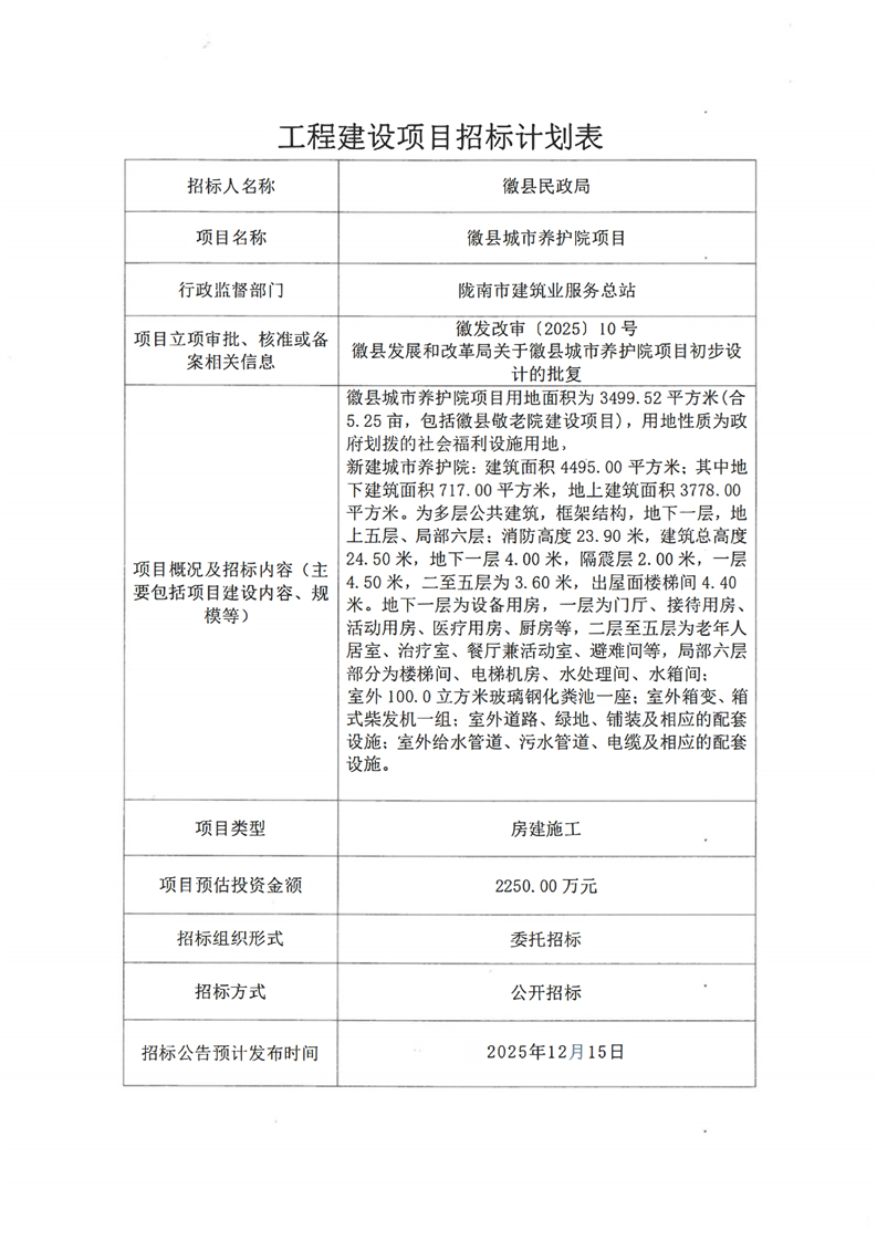
徽县城市养护院项目
【信息时间:2025-12-15 09:23 阅读次数:
】【
关闭
】
附件:
招标计划.pdf