首页
>
交易信息
>
工程建设
>
项目招标计划
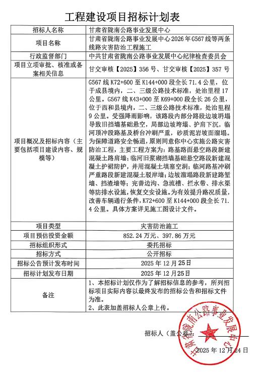
甘肃省陇南公路事业发展中心2026年G567线等两条线路灾害防治工程施工
【信息时间:2025-12-25 09:47 阅读次数:
】【
关闭
】
附件:
2025099-567线招标计划表.pdf