首页
>
交易信息
>
工程建设
>
项目招标计划
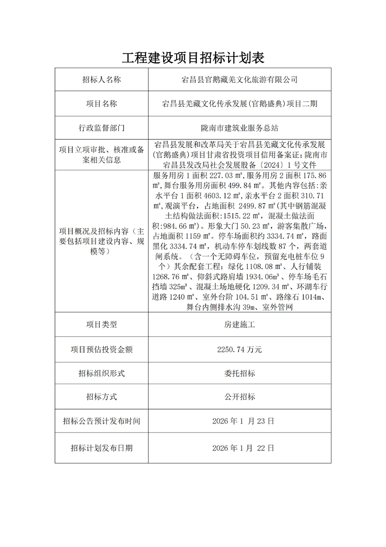
宕昌县羌藏文化传承发展(官鹅盛典)项目二期
【信息时间:2026-01-22 16:06 阅读次数:
】【
关闭
】
附件:
施工招标计划表2026.1.22.pdf