首页
>
交易信息
>
工程建设
>
项目招标计划
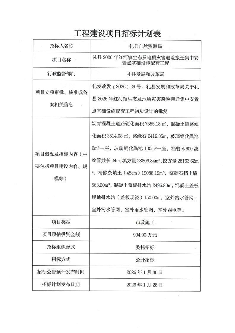
礼县2026年红河镇生态及地质灾害避险搬迁集中安置点基础设施配套工程
【信息时间:2026-01-28 10:55 阅读次数:
】【
关闭
】
附件:
工程建设项目招标计划表.pdf