首页
>
交易信息
>
工程建设
>
项目招标计划
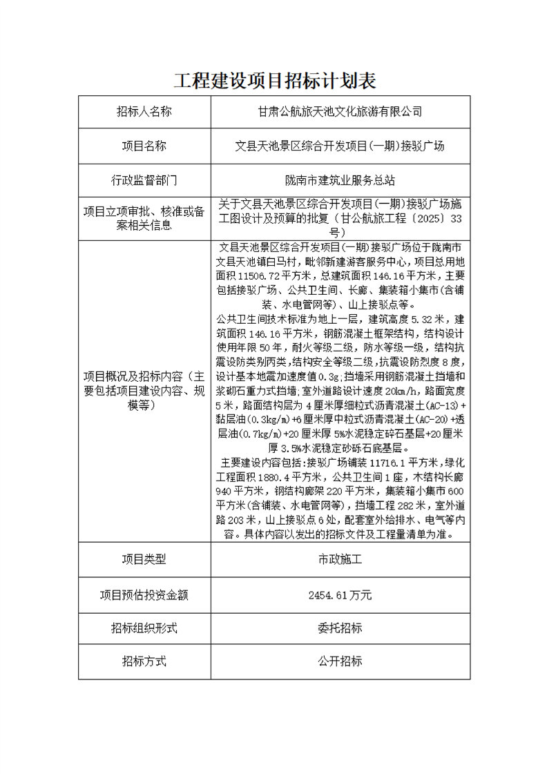
文县天池景区综合开发项目(一期)接驳广场
【信息时间:2026-01-29 16:48 阅读次数:
】【
关闭
】
附件:
招标计划表天池广场.pdf