首页
>
交易信息
>
工程建设
>
项目招标计划
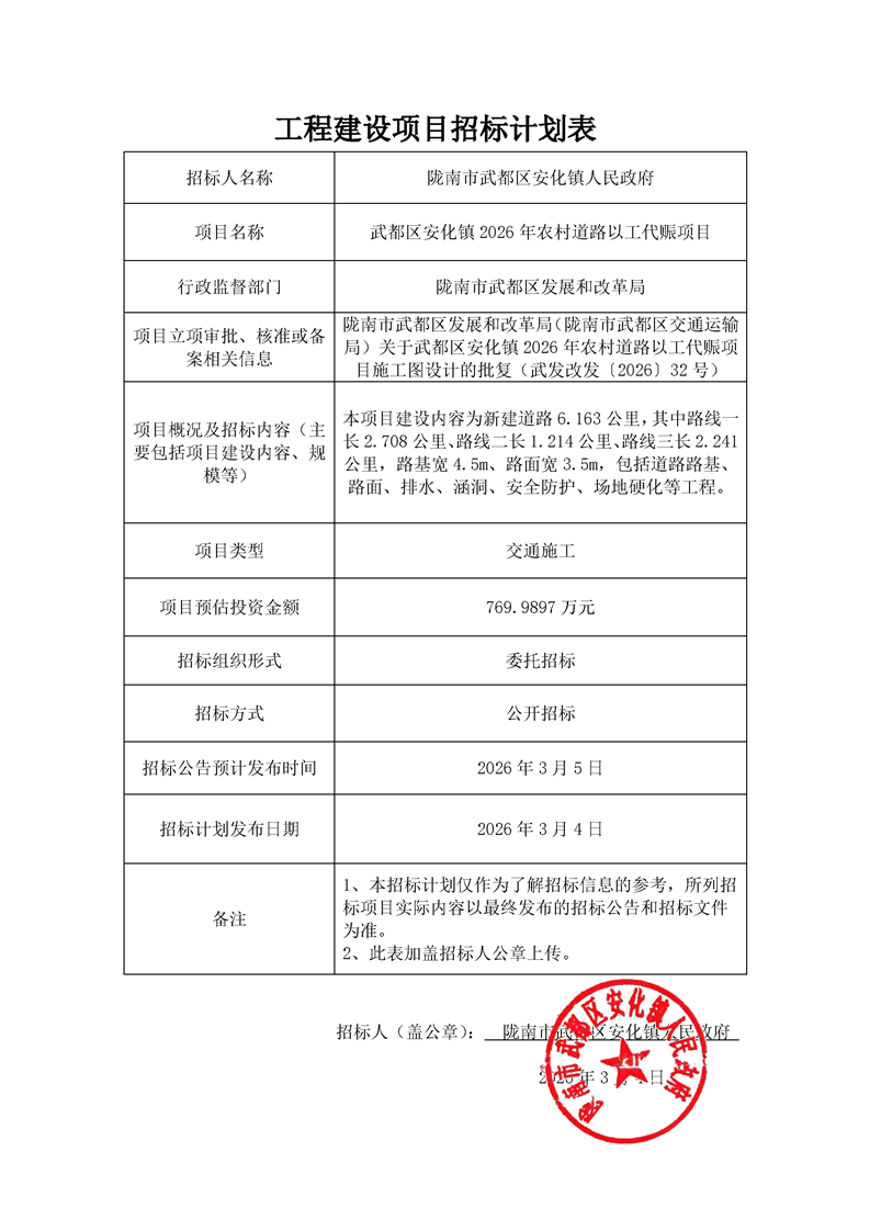
武都区安化镇2026年农村道路以工代赈项目
【信息时间:2026-03-04 17:21 阅读次数:
】【
关闭
】
附件:
施工招标计划表—武都区安化镇2026年农村道路以工代赈项目22.pdf