首页
>
交易信息
>
工程建设
>
项目招标计划
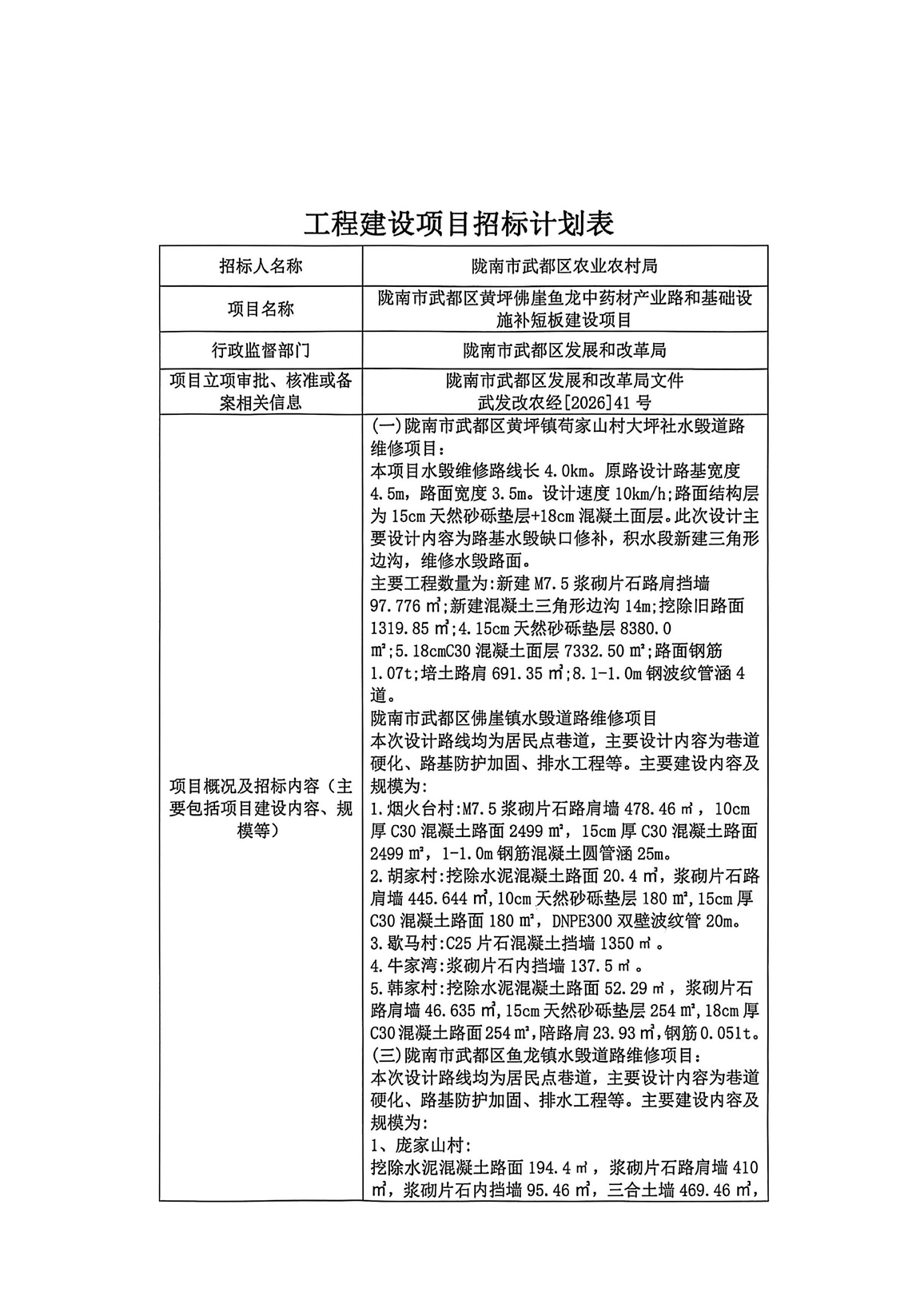
陇南市武都区黄坪佛崖鱼龙中药材产业路和基础设施补短板建设项目
【信息时间:2026-03-06 15:38 阅读次数:
】【
关闭
】
附件:
招标计划表.pdf