首页
>
交易信息
>
工程建设
>
项目招标计划
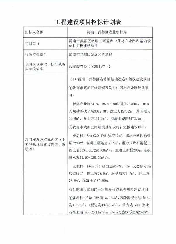
陇南市武都区洛塘三河五库中药材产业路和基础设施补短板建设项目
【信息时间:2026-03-24 17:00 阅读次数:
】【
关闭
】
附件:
招标项目计划.pdf