首页
>
交易信息
>
工程建设
>
项目招标计划
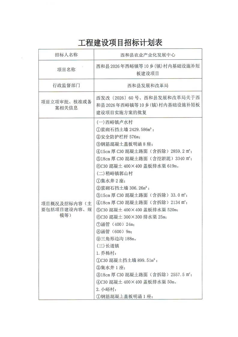
西和县2026年西峪镇等10乡(镇)村内基础设施补短板建设项目
【信息时间:2026-04-03 16:01 阅读次数:
】【
关闭
】
附件:
10乡镇-计划表.pdf