首页
>
交易信息
>
工程建设
>
项目招标计划
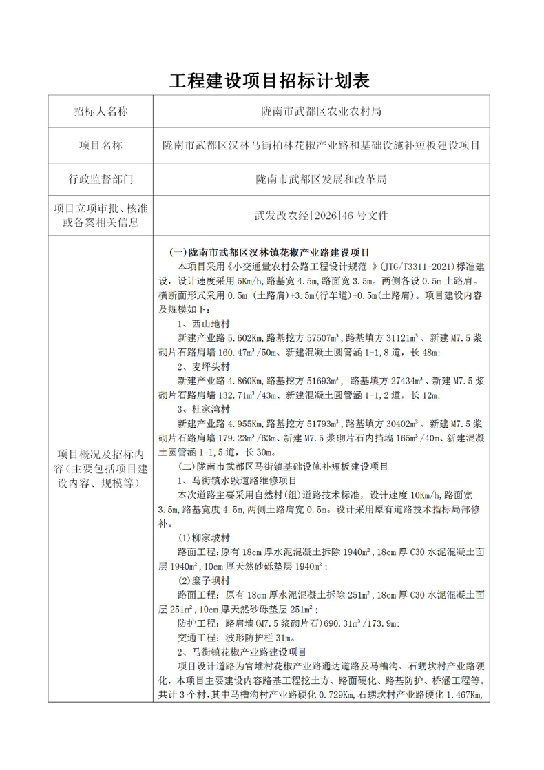
陇南市武都区汉林马街柏林花椒产业路和基础设施补短板建设项目
【信息时间:2026-04-03 08:51 阅读次数:
】【
关闭
】
附件:
工程建设项目招标计划4.3.pdf