首页
>
交易信息
>
工程建设
>
项目招标计划
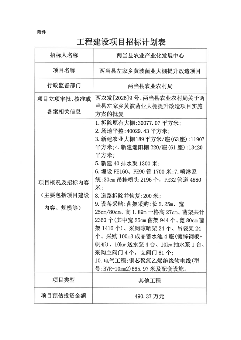
两当县左家乡黄波菌业大棚提升改造项目
【信息时间:2026-04-07 17:42 阅读次数:
】【
关闭
】
附件:
招标计划表.pdf